发布时间:2026-04-17
目的:缺氧诱导因子-1α(HIF-1α)是代谢和炎症反应的关键调控因子。本研究探讨了HIF-1α在牛分枝杆菌感染中的作用及其对宿主免疫代谢和组织损伤的影响。
方法:我们评估了感染牛分枝杆菌的细胞中免疫代谢标志物和基质金属蛋白酶(MMPs)的表达,并在体外抑制HIF-1α后观察其变化。为探究HIF-1α抑制对疾病进展的影响,我们使用HIF-1α抑制剂YC-1对不同感染阶段的小鼠进行了治疗。
结论:结果显示,牛分枝杆菌感染后巨噬细胞中HIF-1α表达上调,促进M1型巨噬细胞极化。抑制HIF-1α可缓解这些反应,但会增强MMP活性,从而阻碍对细菌的控制。与体外结果一致,感染早期使用YC-1治疗小鼠会加重病理改变和组织损伤,而感染晚期抑制HIF-1α则有助于控制疾病。我们的研究揭示了HIF-1α在牛分枝杆菌感染不同阶段的双重作用。
关键词: 牛分枝杆菌;HIF-1α;YC-1;基质金属蛋白酶;免疫代谢
牛分枝杆菌可引起动物结核病,并感染人类,严重威胁公共卫生。巨噬细胞是抵御该菌的第一道防线,其代谢状态决定其功能表型。HIF-1α是连接巨噬细胞代谢与免疫功能的关键蛋白,感染后可促进糖酵解和M1型极化,增强炎症反应。结核病可导致肺组织破坏,MMPs在此过程中起核心作用。目前HIF-1α与MMPs在感染初期的关系尚不明确。
探讨HIF-1α在牛分枝杆菌感染不同阶段对宿主免疫代谢、MMP表达及组织损伤的调控作用,评估其作为宿主定向治疗靶点的潜力。

细胞培养:使用J774A.1巨噬细胞系。
感染模型:牛分枝杆菌以MOI=10感染细胞。
药物干预:
YC-1(10 μM)预处理12小时,抑制HIF-1α。
使用siRNA敲低HIF-1α。

检测指标:
Western blot检测HIF-1α、GLUT1、PDK1、iNOS、IL-1β、MMP-1/3/9。
qPCR检测糖酵解及极化相关基因。
乳酸检测试剂盒测定糖酵解水平。
ELISA检测细胞因子(IL-1β、IL-6、TNF-α)和MMPs。
细菌载量计数(CFU)。

动物模型:6-8周龄C57BL/6雌性小鼠,鼻腔接种牛分枝杆菌(200 CFU/只)。
分组处理:
YC-1早期治疗组:感染后第1天开始,隔天腹腔注射YC-1(10 mg/kg),持续7天。
YC-1晚期治疗组:感染后3周开始同样治疗。
DFO(HIF-1α激动剂)组:感染后隔天注射DFO(400 mg/kg)。
对照组:注射溶剂(生理盐水)。
观察终点:感染后35天处死小鼠。

检测指标:
体重、肺和脾重量。
肺和脾细菌载量。
肺组织病理切片(HE染色、抗酸染色)。
血清细胞因子和MMPs(ELISA)。
免疫组化检测肺组织MMP表达。
讨论与总结要点:
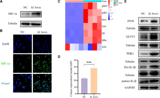
感染后HIF-1α mRNA和蛋白水平显著升高,糖酵解相关基因(glut1, pdk1)表达上升,乳酸分泌增加。同时M1型标志物(iNOS, IL-1β)上调,M2型无明显变化。
使用YC-1或siRNA敲低HIF-1α后,糖酵解相关基因和乳酸水平下降,M1型标志物减少,表明HIF-1α在感染早期驱动巨噬细胞的代谢重编程。
牛分枝杆菌感染诱导MMP-1、MMP-3、MMP-9表达。抑制HIF-1α后,这些MMPs进一步升高,同时细胞内细菌载量显著增加,提示HIF-1α在控制细菌和调节MMP中起重要作用。
早期治疗:YC-1加重肺部病变、增加细菌载量和MMP水平。
晚期治疗:YC-1减轻病变、降低炎症因子和MMP水平。
DFO治疗:整体改善病情,降低细菌载量和MMP水平。
抑制HIF-1α后,IL-6水平异常升高。使用IL-6中和抗体可降低MMP-1和MMP-9水平,并减少细菌载量,提示IL-6可能是HIF-1α调控MMP的关键中介因子。
1、IL-6调控机制深入解析
进一步阐明HIF-1α抑制后IL-6升高的具体分子机制,以及IL-6如何诱导MMP表达的信号通路。
2、阶段特异性治疗策略优化
探索更精确的HIF-1α调控窗口(如感染后具体天数),以及联合抗生素治疗的最佳时机和给药方案。
3、其他免疫细胞的参与
研究HIF-1α在T细胞、中性粒细胞等其他免疫细胞中的作用,及其对整体抗感染免疫的贡献。
4、临床转化验证
在临床样本(如结核病患者外周血或肺组织)中验证HIF-1α、IL-6及MMPs的表达相关性,评估其作为生物标志物的潜力。
5、新型HIF-1α调节剂开发
筛选或设计更具特异性和安全性的HIF-1α激动剂/抑制剂,以减少脱靶效应。
6、长期组织损伤评估
研究晚期抑制HIF-1α对肺纤维化、肺功能恢复等长期预后的影响。
文献推荐
IF 5

1.SYP-M0204Mouse MMP-1 ELISA Kit
2.SYP-M0156Mouse MMP-3 ELISA Kit
3.SYP-M0399Mouse MMP-9 ELISA Kit