新闻聚焦
News

学术聚焦|多组学分析揭示健康成年人年龄相关的免疫动态变化

发布时间:2026-01-23

研究背景与主要发现


年龄增长重塑免疫系统,影响感染等。以往免疫衰老研究多针对65岁以上老人且单点采样,难体现动态变化,对健康成年人“衰老前期”免疫细胞随时间变化缺乏系统纵向研究。本研究构建大规模人群免疫纵向图谱,解析健康成人免疫衰老机制。

2025年10月29日,美国艾伦免疫学研究所Claire E. Gustafson教授团队在Nature发表论文。团队对300余名健康成人多组学整合分析,对96名受试者两年纵向跟踪与流感疫苗刺激试验,描绘免疫轨迹,发现T细胞亚群随年龄非线性转录重编程,降低抗体反应能力,揭示早期免疫衰老特征。

图片




主要结果概要

1. T细胞是免疫衰老核心:健康成年人老年前T细胞亚群显著稳定转录重编程,与系统性炎症或慢性CMV感染无关。


2. CMV感染影响与衰老不同:慢性CMV感染使特定T和NK细胞亚群扩增,但不驱动或加速T细胞年龄相关转录重编程。


3. B细胞对疫苗反应随年龄减弱:老年健康成年人对流感疫苗抗原抗体反应强度低于年轻人,CD27效应B细胞功能受损、IgG类别转换不足。


4. 记忆T细胞出现Th2功能性偏移:随年龄增长,记忆CD4+T细胞向Th2表型倾斜,GATA3转录因子活性增强、IL - 4分泌增加。


5. 提出统一免疫衰老模型:研究构建模型,阐明T细胞Th2偏向性转录重编程是B细胞激活受损等的关键上游机制。

研究设计与样本队列

【样本队列】:纳入96名(25 - 35岁与55 - 65岁)核心纵向队列和234名(40 - 90岁以上)验证扩展队列,用两个大规模公开单细胞数据集验证T细胞衰老基因普适性。

【研究内容】:先构建多组学免疫图谱,再用96人两年纵向队列分析免疫组成与T/B细胞变化轨迹,接着在234人扩展队列和大型公开单细胞数据集中验证关键年龄信号,评估CMV慢性感染影响,结合流感疫苗刺激实验分析T细胞Th2偏倚引起B细胞类切换及抗体应答能力降低情况。

图片




研究结果

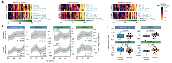
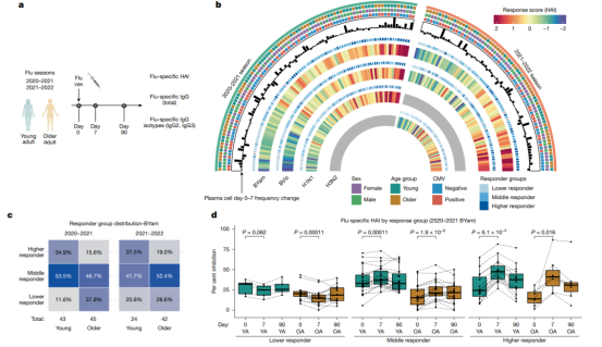
作者开展“生命之声”项目,前瞻性纳入49名青年和47名中老年参与者进行两年纵向研究。所有受试者接种两剂流感疫苗并完成最多十次血样采集,构建资源库。

循环蛋白质组分析显示,69种蛋白质标记的细胞亚群频率有年龄相关性差异且一年后仍稳定,CMV感染状态对整体蛋白质组无显著影响,流感疫苗接种仅致单一指标改变。作者认为,准老年阶段循环系统已能检测到衰老相关蛋白标志物。

作者用单细胞RNA测序揭示免疫细胞动态演变,构建“人类免疫健康图谱”,标注71个免疫细胞亚群,建立超1370万个外周血单核细胞纵向数据集。

对免疫细胞亚群RNA表达谱分析显示,T细胞随年龄广泛转录重塑,其他免疫细胞亚群几乎无年龄相关转录变化,早期分化T细胞亚群差异基因积累明显且转录变化稳定,表明T细胞区室在明显衰老前已深刻改变,其他免疫组分相对稳定。

为评估T细胞年龄相关转录变化稳定性,作者选取8个关键免疫细胞亚群分析600天内转录动态,开发RNA年龄度量指标(RAM)。结果显示老年个体RAM值明显高于年轻个体且差异持续存在,RAM与多种免疫指标显著相关,证实准衰老阶段T细胞区室发生稳定可量化的转录重编程。

在跨年龄段共性T细胞重编程方面,作者在高龄健康成人扩展队列开展免疫图谱解析。质组学分析与前期纵向队列吻合,表明生命后期免疫失调或与特定炎症反应机制相关。

作者借助随访单细胞RNA测序数据,验证免疫衰老标志,追踪T细胞重编程动态,发现八个衰老敏感T细胞亚群RAM值随年龄非线性上升,剖析各亚群RAM共有基因,识别相关上调和下调基因。

结合人类组织图谱数据,人淋巴结多个T细胞亚群也有RAM随年龄上升现象,表明T细胞重编程有组织普适性,RAM识别免疫年龄加速有潜在价值。结果表明T细胞亚群存在保守转录重编程模式,可作免疫衰老量化指标。

图片

02

CMV感染免疫影响分析


图片

图片




CMV是慢性病原体,65岁以下健康成年人中,CMV血清阳性与阴性个体循环蛋白质组及系统性炎症指标无明显差异。作者整合数据对比71个免疫细胞亚群,识别出部分细胞在CMV感染个体中显著扩增。进一步分析显示,CMV阳性个体终末样效应T细胞亚群频率无年龄相关变化,适应性NK细胞随年龄显著下降,感染个体的适应性NK细胞中谱系定义标志物KLRC2表达水平降低,提示细胞内在编程可能有适应性改变。重要的是,CMV感染重塑应答亚群转录谱,但不加快T细胞转录衰老进程,衰老相关通路与增殖通路的基因集富集分析在各年龄组间无显著差异。结果表明,CMV感染能长期稳定重构外周免疫系统格局,转录重编程机制独立于健康衰老进程,有独特病理生理特性

03

B细胞疫苗应答随年龄变化研究


图片




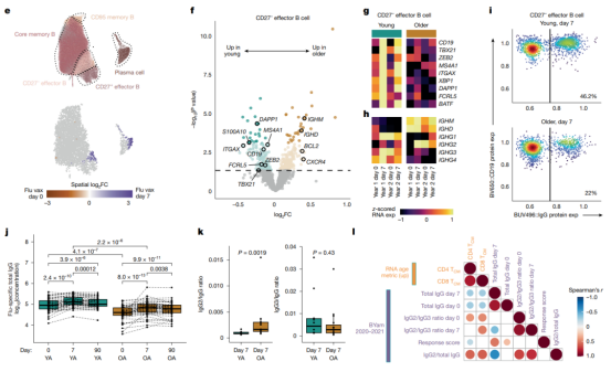
随年龄变化的B细胞疫苗应答年龄增长会削弱疫苗接种后有效抗体应答能力,健康衰老中功能性B细胞应答动态变化不明。作者选取青年和中老年受试者接种非佐剂灭活四价流感疫苗,评估疫苗株特异性IgG抗体水平。结果显示,多数流感株抗体水平两组间无明显差异,B/Phuket株除外,中老年组基线及接种第7天抗体水平低于青年组。校正相关因素后评估,中老年组对B/Phuket株高应答者比例持续偏低,提示其基线水平低且高效免疫应答启动能力不足,但两组抗体持久性无年龄差异,表明老年前个体对反复加强的流感抗原已出现功能性抗体应答强度衰退。


前期研究表明记忆B细胞亚群接种后转录组变化,流式细胞术验证频率与RNA测序数据一致。总体上,浆细胞及CD27⁻效应记忆B细胞频率接种后无显著年龄差异。第7天转录组分析发现,浆细胞呈现典型高活化通路富集;老年个体核心记忆B细胞中MYC通路活性降低,提示克隆扩增受限。更具年龄特异性的是,老年组CD27⁻效应记忆B细胞中活性氧信号通路活性减弱,提示其疫苗应答能力受损。基因表达层面,老年组效应记忆B细胞关键标志基因表达普遍下调,未类别转换基因表达升高,提示B细胞亲和力成熟受阻。老年来源的CD27⁻效应记忆B细胞第7天仍保持较低IgG基因表达,显示类别转换功能异常。高维流式细胞术证实,老年组接种后IgG⁺ CD27⁻效应记忆B细胞频率显著偏低,其CD19蛋白表达也同步下降。综上,CD27⁻效应记忆B细胞在衰老中呈现转录组紊乱和IgG分泌能力下降,与老年个体对B/Phuket株IgG应答减弱呼应。


流感疫苗接种通常激发以IgG1和IgG3为主的抗体应答。然而在CD27⁻效应记忆B细胞中,老年个体出现IgG亚型表达失衡,IGHG2表达明显高于其他。对不同毒株特异性IgG2与IgG3的定量分析显示,所有毒株均引起IgG3上升,IgG2仅在B/Phuket株中显著增加。两组均有B/Phuket特异性IgG2升高,老年组增幅更突出,其IgG2/IgG3比率显著变化,第7天时B/Phuket特异性IgG2相对比例显著升高,在独立数据集得到验证。因IgG类别转换依赖T细胞辅助,作者发现流感特异性IgG2/IgG3比率、效应记忆B细胞活化状态及血凝抑制抗体 效价与记忆T细胞转录重编程水平密切相关,表明记忆T细胞转录重编程可能是老年人对季节性流感疫苗产生异常B细胞应答的重要上游机制。

04

记忆T细胞Th2偏向及功能性影响


图片

图片

4与年龄相关的B细胞流感疫苗应答




记忆CD4⁺T细胞对调控B细胞活化等起关键作用。疫苗接种第7天,活化的滤泡辅助性T细胞和浆细胞频率无年龄相关差异,说明抗原特异性免疫激活与克隆扩增基本过程在健康成年阶段得以维持。作者推测记忆CD4⁺T细胞转录重编程可能影响其功能性输出。研究发现,不同年龄组CD4⁺中央记忆T细胞中滤泡辅助性T细胞相关特征强度随年龄减弱,老年组该亚群CXCR5蛋白水平下降,老年来源的CD4⁺中央记忆T细胞与核心记忆B细胞间受体 - 配体互作潜能降低,主要因CD4⁺中央记忆T细胞中CD40LG表达减少。经体外T细胞受体激活后,除高度分化的CD27⁻CD4⁺效应记忆T细胞外,各年龄组CD4⁺记忆T细胞均能上调CD40LG蛋白至相近水平,提示高龄前CD4⁺中央记忆T细胞保留相对完整的B细胞辅助潜能。


已有体外实验证实IL - 4刺激B细胞亚群可导致IgG2与IgG3类别转换偏移,作者探索T细胞区室中Th1、Th2和Th17样功能状态随年龄的变化。虽循环中Th相关细胞因子未随年龄上升,但老年组CD4⁺中央记忆T细胞中Th2样状态显著强于青年组,且该偏移状态长期稳定存在。CD4⁺中央记忆T细胞的Th2样特征随年龄持续增强,而Th1样和Th17样状态无明显年龄或时间依赖性改变。


作者利用TEA - seq三模态数据解析CD4⁺T细胞转录因子活性与功能状态,发现关键Th2转录因子GATA3活性在整个记忆CD4⁺T细胞区室中随年龄显著上升,其活性与CD4⁺中央记忆T细胞的Th2样转录状态呈正相关,其他Th2相关转录因子活性也随GATA3同步提升,而主要与Th1相关的TBX21活性无显著年龄相关变化。记忆CD8⁺T细胞亚群中GATA3活性也随年龄增强,表明Th2样功能偏移是记忆T细胞区室普遍存在的年龄相关现象。
老年个体CD4⁺中央记忆T细胞中,GATA3活性与Th2样转录状态升高,IL4基因位点染色质可及性增加,T细胞受体激活后IL - 4分泌量上升。虽老年组中IFNγ⁺ IL - 4⁺ CD27⁺ 记忆CD8⁺ T细胞数量增多未达统计学显著性,但该亚群比例与接种第7天B/Phuket特异性IgG3升高呈正相关。多个记忆性CD4⁺与CD8⁺T细胞亚群在老年个体中自发性IL - 4分泌能力增强,IFNγ⁻ IL - 4⁺ CD4⁺中央记忆T细胞频率与RNA年龄指标及IL - 4分泌量相关,接种第7天B/Phuket特异性IgG2水平与IL - 4分泌量呈正相关,证实了Th2型细胞因子对IgG亚型转换的调控作用。


上述结果表明,成年个体记忆T细胞在高龄前逐渐向Th2样状态偏移,这一过程与多种免疫指标相关,且随年龄和抗原暴露更显著。

图片

图片




05

研究总结与未来意义


这项研究对300多名25-90岁健康成人作纵向与横断面多组学免疫分析,构建免疫图谱,揭示免疫系统在无明显炎症背景下随年龄变化的核心特征。结果显示,T细胞受年龄影响最大,初始和中央记忆T细胞在55 - 65岁出现显著稳定的转录重塑。研究提出新指标RAM,表明T细胞中年开始累积“免疫年龄”特征且持续、非线性加速。记忆T细胞随年龄产生Th2偏向,或破坏B细胞辅助环境,流感疫苗实验显示老年人针对重复疫苗成分功能性抗体反应减弱。B细胞IgG类别转换与效应成熟存在障碍,CMV感染不加速T细胞年龄相关重编程。本研究揭示免疫衰老早期起点。核心机制及对疫苗免疫效应的影响,为改善中老年免疫功能提供关键靶点

原文链接: https://www.nature.com/articles/s41586-025-09686-5

转载自锐竞平台