发布时间:2026-04-03
摘要:
目的:纤维化白内障常发生于接受白内障摘除术的患者。然而,目前临床上尚无治愈该病的药物。本研究旨在探讨恩曲替尼在体内和体外对纤维化白内障的作用及机制。
方法:研究采用人晶状体细胞系SRA 01/04和C57BL/6J小鼠。在动物和细胞中使用恩曲替尼。通过裂隙灯和苏木精-伊红染色评估白内障严重程度。采用实时定量PCR、蛋白质印迹法和免疫荧光检测α-平滑肌肌动蛋白、纤连蛋白和I型胶原蛋白的表达。通过Cell Counting Kit-8评估细胞增殖。通过伤口愈合和Transwell实验测量细胞迁移。应用分子对接、药物亲和力响应靶标稳定性和细胞热漂移分析来寻找并验证恩曲替尼治疗纤维化白内障的靶点。
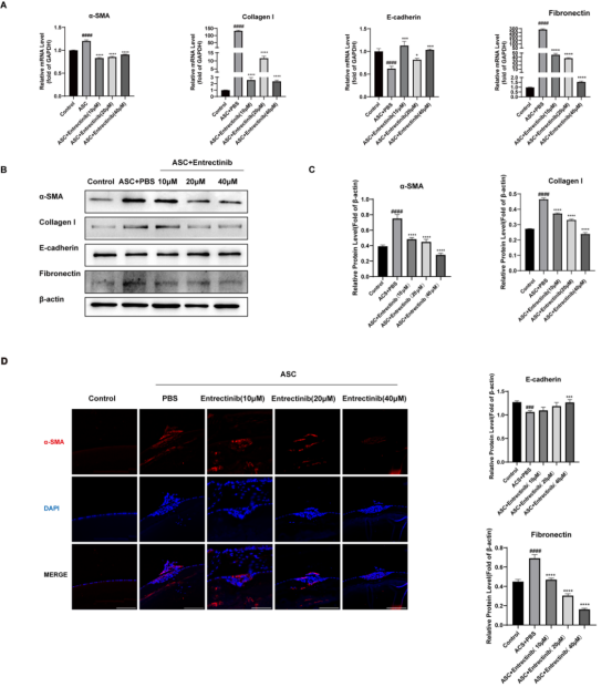
结果:恩曲替尼在体内和体外均可改善纤维化白内障。在RNA和蛋白质水平上,恩曲替尼可下调α-平滑肌肌动蛋白、I型胶原蛋白和纤连蛋白的表达,同时上调E-钙粘蛋白的表达。恩曲替尼抑制了细胞的迁移和增殖。机制上,恩曲替尼通过靶向PYK2蛋白,阻碍TGFβ2/Smad和TGFβ2/non-Smad信号通路,从而抑制纤维化白内障。
结论:恩曲替尼通过靶向PYK2,阻断TGF-β2/Smad和TGF-β2/non-Smad信号通路,减少EMT的激活,减轻纤维化白内障。恩曲替尼可能成为临床治疗纤维化白内障的潜在药物。
关键词: 纤维化白内障,EMT,恩曲替尼,TGFβ2,PYK2
核心内容:
纤维化性白内障主要表现为前囊下白内障和后囊膜混浊,是白内障术后常见并发症,严重影响患者视力。目前临床上唯一治疗PCO的方法是Nd:YAG激光,但可能带来黄斑水肿、人工晶体损伤等并发症。因此,探索有效的药物治疗具有重要意义。
TGFβ2是诱导LECs发生EMT的关键细胞因子。恩曲替尼是一种口服小分子药物,已被FDA批准用于治疗某些实体瘤和非小细胞肺癌。已有研究表明,恩曲替尼可抑制Trk A/B/C,进而抑制EMT进程,并在肺纤维化模型中显示出疗效,但其在晶状体纤维化中的作用尚未见报道。
研究流程示例

细胞培养与处理: 使用永生化人晶状体上皮细胞系SRA 01/04。细胞在含10% FBS的DMEM中培养。使用重组人TGFβ2诱导EMT。
动物模型: 采用损伤诱导的前囊下白内障小鼠模型。通过角膜切口,用26G针头穿刺前囊下,然后用微量注射器向前房注射1μL PBS或不同浓度的恩曲替尼(10、20、40μM)。7天后通过裂隙灯拍照评估白内障严重程度,并取材进行组织学检查。

体外实验:
伤口愈合实验: 评估细胞水平迁移能力。
Transwell实验: 评估细胞垂直迁移能力。
CCK-8实验: 评估细胞增殖和细胞毒性。
EdU实验: 评估细胞增殖。

分子机制研究:
Western blot和qRT-PCR: 检测EMT标志物(α-SMA、胶原I、纤连蛋白、E-钙粘蛋白)及信号通路蛋白(Smad2/3、ERK、JNK、P38、AKT)的表达和磷酸化水平。

免疫荧光: 检测α-SMA的表达和定位。
分子对接: 预测恩曲替尼的潜在靶点PYK2,并模拟其结合模式。
DARTS、CETSA和MST: 验证恩曲替尼与PYK2的直接结合。
siRNA敲低: 敲低PYK2,验证其在纤维化白内障中的作用及恩曲替尼的特异性。
讨论与总结要点:
本研究首次证实恩曲替尼在体内外均可有效缓解TGFβ2诱导的晶状体EMT和纤维化性白内障。其机制是通过靶向PYK2,抑制TGFβ2/Smad和非Smad信号通路。尽管恩曲替尼已知为Trk、ALK、ROS1抑制剂,但本研究使用的浓度远高于这些靶点的IC50,提示其在纤维化治疗中可能通过新靶点PYK2发挥作用。
PYK2是一种非受体酪氨酸激酶,参与细胞迁移、增殖和EMT。本研究发现TGFβ2可诱导PYK2磷酸化,而恩曲替尼可有效抑制该过程。敲低PYK2后,恩曲替尼的抑制作用不再增强,进一步验证PYK2是其关键靶点。
综上,恩曲替尼作为一种已上市的临床药物,具有良好的安全性和耐受性,具有被快速转化为眼科纤维化性疾病治疗药物的潜力。
未来研究
1、长期安全性评估
需开展长期给药实验,验证恩曲替尼对眼压、视网膜、晶状体透明度及全身器官的安全性。
2、给药方式优化
探索滴眼液、纳米制剂、缓释植入物或药物涂层人工晶体等更临床可行的局部给药方式。
3、分子机制深入解析
进一步明确PYK2与TGFβ2信号通路的具体交互机制,探索是否存在其他下游关键分子。
4、其他纤维化眼病中的应用
评估恩曲替尼是否对青光眼滤过术后瘢痕化、增生性玻璃体视网膜病变等其他眼部纤维化疾病有效。
5、临床转化可行性研究
开展小规模临床试验,验证恩曲替尼前房注射或滴眼液在白内障术后患者中的安全性及初步疗效。
文献推荐
IF 6
Targeting PYK2, entrectinib allays anterior subcapsular cataracts in mice by regulating TGFβ2 signaling pathway

14970anti-PYK2 antibody