发布时间:2026-04-14
目的:溃疡性结肠炎是一种常见的慢性、复发性炎症性肠病。原花青素以其抗血管生成、抗炎、抗氧化和抗转移特性而闻名,但其与溃疡性结肠炎的相互作用研究较少。本研究以5 mg/10 mL/kg体重的剂量给DSS诱导的结肠炎小鼠施用原花青素。
方法:结果显示,原花青素延长了小鼠的生存期,改善了溃疡性结肠炎症状,减轻了肠黏膜屏障损伤,并提高了ZO-1和Occludin蛋白的表达。重要的是,原花青素显著降低了与Th17细胞分化相关的基因表达,如STAT3、SMAD3、TGF-β和JAK1。流式细胞术结果表明,原花青素处理显著增加了结肠中Treg细胞数量,同时减少了Th17细胞比例。此外,原花青素增加了肠道微生物群如拟杆菌门、颤螺菌科、鼠杆菌科和脱硫弧菌科的丰度,以及粪便中乙酸、丙酸和丁酸的浓度。原花青素还激活了短链脂肪酸受体(如GPR43),促进Treg细胞增殖。
结论:通过清除肠道菌群和粪菌移植实验证明,原花青素对肠道菌群的作用在改善溃疡性结肠炎和恢复肠道Th17/Treg稳态方面是依赖菌群的。这表明原花青素未来有望成为预防和治疗溃疡性结肠炎的功能性食品。
关键词:溃疡性结肠炎;荔枝原花青素;肠道菌群;Th17/Treg
核心内容:
荔枝种子富含原花青素,具有抗炎、抗氧化等活性。
前期研究发现,原花青素可增加CD8+ T细胞浸润,调节肠道菌群,抑制结肠癌转移。
溃疡性结肠炎与肠道菌群失调、Treg/Th17失衡密切相关。
短链脂肪酸(如乙酸、丙酸、丁酸)可促进Treg细胞分化,抑制炎症,其受体GPR43可激活Treg增殖。
研究流程示例
原花青素来源:河南慕帆生物科技,纯度95%,主要成分为聚合度2-4的低聚体。
动物模型:雄性C57BL/6小鼠,DSS诱导结肠炎,分为模型组、低剂量原花青素组(2 mg/kg)、高剂量原花青素组(5 mg/kg)。
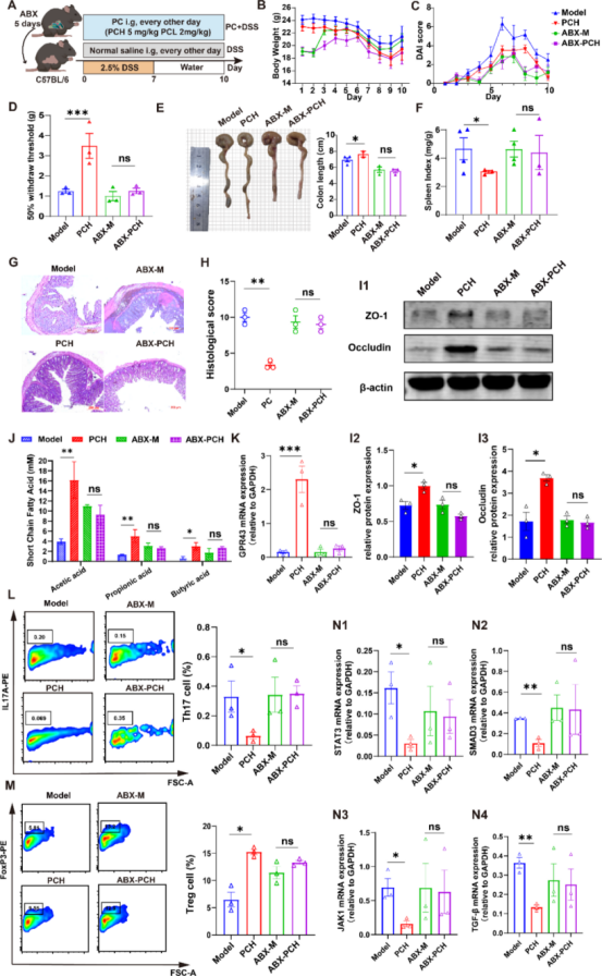
抗生素处理与粪菌移植:使用万古霉素、氨苄青霉素、甲硝唑、新霉素清除菌群,进行粪菌移植。
检测指标:疾病活动指数、组织病理学、机械痛阈、短链脂肪酸浓度、流式细胞术(Treg/Th17)、Western blot、qPCR、ELISA、16S rRNA测序、转录组测序。

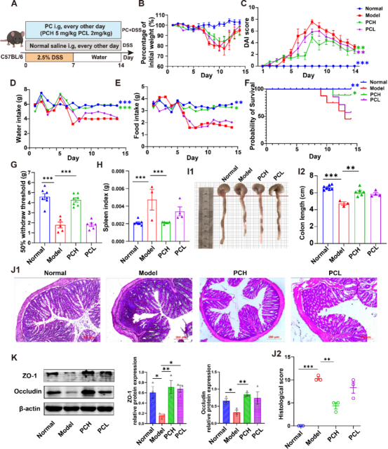
高剂量原花青素提高体重、食物和水摄入量,延长生存期,降低疾病活动指数,减轻脾肿大和腹痛。
增加结肠长度,减少组织损伤,提高ZO-1和Occludin蛋白表达。

提高菌群多样性,增加厌氧菌比例,恢复菌群组成。
提高拟杆菌门、颤螺菌科、鼠杆菌科、脱硫弧菌科的相对丰度。
提高粪便中乙酸、丙酸、丁酸浓度,上调结肠中GPR43 mRNA表达。
相关性分析显示,乙酸和丙酸与拟杆菌门、鼠杆菌科显著相关。

转录组分析显示,IL-17、TNF、Th17、NF-κB等炎症通路显著富集。
原花青素下调Th17分化相关基因(STAT3、SMAD3、TGF-β、JAK1)表达。
流式细胞术显示,原花青素增加Treg细胞比例,减少Th17细胞比例。
提高抗炎因子IL-10,降低促炎因子IL-17A。

抗生素清除菌群后,原花青素的保护作用消失。
粪菌移植实验表明,移植原花青素处理小鼠的粪便可复现原花青素的保护效果,包括:
提高体重,降低疾病活动指数和脾指数
增加结肠长度,改善组织病理
提高ZO-1和Occludin表达
提高短链脂肪酸浓度和GPR43表达
恢复Th17/Treg平衡
下调Th17分化相关基因表达
讨论与总结要点:
原花青素通过保护肠屏障、调节免疫反应、恢复菌群平衡和短链脂肪酸代谢,改善溃疡性结肠炎。
原花青素的作用依赖于肠道菌群,而非直接作用于宿主。
原花青素通过增加短链脂肪酸产生菌(如拟杆菌门、鼠杆菌科)和短链脂肪酸受体GPR43,促进Treg细胞分化,抑制Th17细胞,恢复免疫稳态。
根据FDA剂量换算,小鼠5 mg/kg相当于人用约25 mg/60 kg/天。
荔枝原花青素通过肠道菌群依赖的方式调节Treg/Th17平衡,改善DSS诱导的结肠炎。其机制包括:恢复菌群组成、增加短链脂肪酸产生、激活GPR43、促进Treg分化、抑制Th17相关炎症通路。原花青素具有成为治疗溃疡性结肠炎的功能性食品的潜力。
未来研究
1、活性成分鉴定:分离并鉴定原花青素中的具体活性单体(如原花青素A、B1、B2),明确哪个成分起主要作用。
2、临床转化研究:开展小规模临床试验,验证荔枝原花青素对轻中度溃疡性结肠炎患者的安全性和有效性。
3、益生菌开发:从原花青素富集的菌群(如拟杆菌门、颤螺菌科)中筛选有益菌株,开发为下一代益生菌或活菌生物制剂。
4、疾病谱拓展:探索原花青素是否通过类似的菌群依赖机制,改善其他Treg/Th17失衡相关疾病(如类风湿关节炎、哮喘)。
制剂优化:开发结肠靶向递送或缓释制剂,提高原花青素在结肠的局部生物利用度。
文献推荐
IF 5.7

YP-mAb-18349Rabbit anti ZO-1 antibody