新闻聚焦
News

文献分享|氧化苦参碱协同抗PD-L1,通过下调IFN-γ促进铁死亡增强肝癌免疫治疗效果

发布时间:2025-10-29

摘要

肝癌免疫治疗响应率低、易耐药是当前临床面临的重大挑战。氧化苦参碱作为一种天然生物碱,已被证实具有抗肿瘤活性,但其在肝癌免疫调节与细胞死亡调控中的具体机制尚不明确。本研究旨在探讨氧化苦参碱是否通过调控干扰素-γ(IFN-γ)影响程序性死亡配体1(PD-L1)表达及铁死亡过程,并评估其与抗PD-L1抗体联合使用的协同抗肿瘤效果。研究通过体内外实验发现,氧化苦参碱能显著下调IFN-γ表达,逆转其诱导的PD-L1上调和铁死亡抑制,进而促进CD4⁺/CD8⁺ T细胞浸润,增强抗PD-L1疗效。机制上,氧化苦参碱通过抑制IFN-γ–PD-L1–GPX4/xCT信号轴,促进Fe²⁺积累、ROS生成及脂质过氧化产物MDA升高,诱导铁死亡。本研究首次揭示了氧化苦参碱在肝癌中通过代谢-免疫交叉调控增强免疫治疗效果的机制,为肝癌联合治疗提供了新思路。

关键词:氧化苦参碱、PD-L1、IFN-γ、铁死亡、肝癌免疫治疗

要点

氧化苦参碱与抗PD-L1的协同抗肿瘤作用

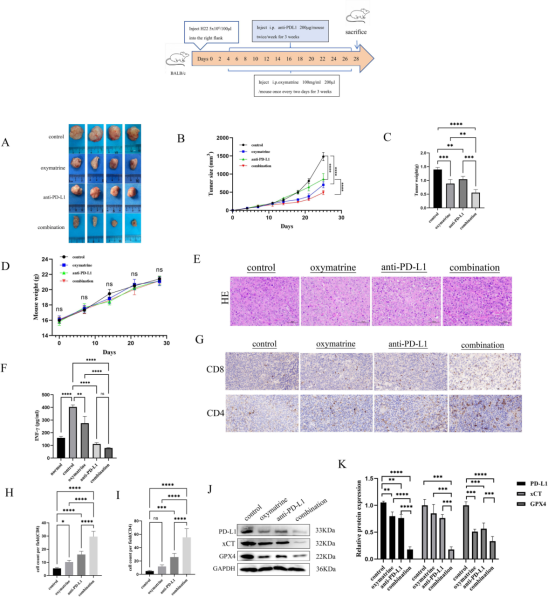
在肝癌异种移植模型中,氧化苦参碱与抗PD-L1联合治疗显著抑制肿瘤生长,效果优于单药治疗。

 

联合治疗组小鼠外周血中IFN-γ水平显著下降,肿瘤组织中CD4⁺和CD8⁺ T细胞浸润明显增加。

image.png 

1氧马特林对荷瘤小鼠的抑制作用。

氧化苦参碱逆转IFN-γ诱导的PD-L1上调

IFN-γ可显著上调肝癌细胞中PD-L1表达,氧化苦参碱能有效逆转该效应,并在mRNA水平下调CD274基因表达。

image.png 

2 IFN-γ对肝癌细胞系中PD-L1蛋白表达的影响。

氧化苦参碱促进铁死亡

IFN-γ上调铁死亡抑制蛋白xCT和GPX4,抑制Fe²⁺、ROS和MDA生成。

氧化苦盐碱逆转IFN-γ对铁死亡的抑制作用,显著提升细胞内Fe²⁺、ROS和MDA水平。

image.png 

3 IFN-γ对肝癌细胞系铁死亡相关蛋白表达的影响。

机制通路:IFN-γ–PD-L1–GPX4/xCT轴

氧化苦参碱通过下调IFN-γ,抑制PD-L1及其下游铁死亡相关蛋白xCT与GPX4,恢复T细胞功能并诱导铁死亡。

image.png 

image.png 

image.png 

5氧马特林干预IFN-γ在HEPG2细胞铁死亡中的作用。

总结与转化价值

氧化苦参碱作为一种低毒天然药物,可增强抗PD-L1疗效,具有临床转化潜力。

研究提出了“免疫检查点–铁死亡”协同调控的新策略,为肝癌免疫联合治疗提供理论依据。

 

实验流程

模型构建

使用H22细胞构建BALB/c小鼠肝癌异种移植模型。

体外采用HEPG2、MHCC97H和H22细胞系,使用IFN-γ诱导PD-L1高表达模型。

 

分组与处理

体内分组:对照组、氧化苦参碱组、抗PD-L1组、联合治疗组。

体外处理:IFN-γ(10 ng/mL)与氧化苦参碱(1–4 mg/mL)单独或联合干预。

 

表型与机制分析

肿瘤体积、重量、H&E染色评估组织病理变化。

ELISA检测外周血IFN-γ水平;免疫组化检测CD4⁺/CD8⁺ T细胞浸润。

Western blot、免疫荧光、qRT-PCR检测PD-L1、xCT、GPX4蛋白及mRNA表达。

使用FerroOrange、DCFH-DA、MDA试剂盒检测Fe²⁺、ROS和脂质过氧化水平。

 

 

统计学方法

使用GraphPad Prism 9进行t检验与ANOVA分析,*P < 0.05为显著差异。

总结

本研究系统阐明了氧化苦参碱在肝癌中通过下调IFN-γ,抑制PD-L1表达并促进铁死亡的双重作用机制。其在体内外均表现出与抗PD-L1治疗的显著协同效应,不仅增强T细胞浸润,还逆转肿瘤细胞对铁死亡的抵抗。该研究为克服肝癌免疫治疗耐药提供了新的代谢-免疫交叉调控视角,提示氧化苦参碱可作为潜在的免疫辅助药物进一步开发。未来研究可聚焦于氧化苦参碱的临床前毒理学与药代动力学评估,推动其向临床转化。

文献推荐

IF4.2

文章标题

Oxymatrine Inhibits PD-L1 by Downregulating IFN-γ to Promote Ferroptosis and Enhance Anti-PD-L1 Efficacy in Liver Cancer


作者:

Yixi Nong, Houji Qin, Liyan Wei, Xi Wei, Jiannan Lv, Xiaoyi Huang, Biaoliang Wu

DOI:

10.2147/JHC.S492582


发表期刊:

Journal of Hepatocellular Carcinoma

引用优品生物产品

1.YP-Ab-13902 科研原料-CD4 Polyclonal Antibody——UpingBio