新闻聚焦
News

文献分享|SPNS2如何通过“细胞发动机”延缓血管老化?

发布时间:2025-10-16

摘要

血管内皮细胞衰老是驱动人体血管老化和一系列慢性代谢疾病的核心环节。近日,一项研究精准锁定了一个名为 SPNS2 的关键基因,并深入揭示了它通过调控“细胞发动机”——线粒体的能量代谢,来对抗血管衰老的全新机制。这一发现为干预年龄相关的血管病变(如动脉硬化、高血压)提供了崭新的理论依据和潜在治疗靶点。

核心内容

1.NY0123在体外抑制血管生成:

NY0123和ESI-09均能剂量依赖性地抑制HUVEC活力,NY0123的IC50(7.25 μM)低于ESI-09(>20 μM)。

NY0123在3 μM浓度下,对HUVEC迁移和成管能力的抑制作用显著优于ESI-09。

在大鼠主动脉环实验中,NY0123对微血管出芽的抑制作用也优于ESI-09。

敲低EPAC1能抑制HUVEC的迁移和成管,且NY0123在EPAC1敲低的细胞中无法进一步抑制这些过程,表明其作用依赖于EPAC1。

bef112ba-7064-4699-a0e6-e36796786339.png 

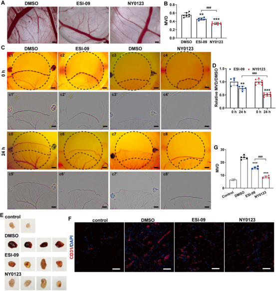
2.NY0123在体内抑制微血管形成:

在鸡胚胎CAM和YSM模型中,NY0123(100 μM)能显著抑制血管生成,且效果优于ESI-09。

在小鼠基质胶栓实验中,NY0123处理的栓子颜色更浅(表明血管形成减少),CD31阳性染色区域(MVD)显著少于DMSO和ESI-09组。

96363d50-8562-4b75-bd54-1b43d37be901.png 

 

 

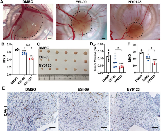
3.NY0123在鸡胚胎CAM模型中抑制血管生成和肿瘤生长:

MDA-MB-231细胞鸡胚胎CAM移植瘤模型中,NY0123能显著降低肿瘤表面的MVD和肿瘤体积,效果优于ESI-09。

CAV-1 IHC染色证实NY0123处理的肿瘤组织内血管生成减少。

60ee4977-3f2d-428d-81f2-41cd9d3d69a1.png 

 

4.NY0123在小鼠4T1移植瘤模型中抑制肿瘤生长和血管生成:

BALB/c小鼠4T1 TNBC模型中,NY0123(10 mg/kg)能显著抑制肿瘤生长(体积和重量),效果优于ESI-09。

IHC染色显示,NY0123能显著降低肿瘤组织中的CD31阳性血管密度和Ki67阳性增殖指数。

H&E染色表明,NY0123未引起正常器官的明显治疗相关毒性。

67b0598c-30ef-45e8-8854-695f1501181d.png 

 

 

5.NY0123通过调节EPAC信号通路诱导抗血管生成作用:

蛋白质印迹和qRT-PCR结果显示,NY0123和ESI-09以及EPAC1 siRNA均能显著抑制HUVEC中p-AKT、p-ERK1/2、VEGFR2和p-VEGFR2的蛋白表达以及VEGFR2的mRNA水平,同时上调DLL4和HEY1(Notch通路相关蛋白)的表达。

NY0123对这些蛋白表达的调节作用优于ESI-09。

这表明NY0123通过抑制EPAC1介导的VEGFR2表达、抑制PI3K/AKT和MEK/ERK通路激活、以及激活Notch1信号来发挥抗血管生成作用。

a2ec823b-934b-4f86-b4f1-9741a42d3190.png 

 



研究流程示例

第一步:构建模型,确立关联

利用老年小鼠、过氧化氢处理及复制衰老的人脐静脉内皮细胞(HUVECs)构建衰老模型。

通过基因工程技术构建内皮细胞特异性SPNS2敲除小鼠(SPNS2TEK−/−)和敲低SPNS2的细胞模型。

 

第二步:全面评估,锁定表型

运用超声、免疫荧光、Western blot、qRT-PCR等技术,从血管结构、功能到分子标志物,全方位评估衰老表型。

通过Masson和Sirius红染色评估血管胶原沉积,明确血管硬化程度。

 

第三步:深入机制,绘制通路

采用RNA测序技术,发现SPNS2缺失后,丙酮酸代谢通路和HIF-1信号通路发生显著改变。

使用TMRE、DCFH-DA等荧光探针,直接检测到线粒体膜电位下降和ROS水平升高。

通过敲低PKM基因,反向验证了其在SPNS2缺失引发的代谢紊乱中的核心作用。

 

第四步:逆向验证,探寻策略

使用NAC进行干预,证明通过抗氧化缓解线粒体压力,可以有效延缓衰老。

过表达SPNS2,从根源上验证其抗衰老功能。

 



总结与展望

本研究如同一场精密的“刑侦过程”,成功地将一个与血管衰老相关的基因SPNS2“捉拿归案”,并完整描绘了其“犯罪链条”:SPNS2下调 → PKM上调 → 丙酮酸代谢紊乱 → 线粒体功能障碍(能量不足+ROS增多) → 内皮细胞衰老 → 血管老化。

未来研究方向包括:

SPNS2本身或其下游的PKM,都成为了极具潜力的药物开发新靶点。未来,研发SPNS2激动剂或PKM抑制剂,有望为延缓人类血管老化、防治动脉粥样硬化、糖尿病血管并发症等疾病开辟全新的治疗策略。

 



文献推荐

 

IF4.2

文章标题

EPAC inhibitor suppresses angiogenesis and tumor growth of triple-negative breast cancer

3cc7d357-1266-4e9c-998b-ca24a3a53171.png 

 

作者:

Zishuo Li, Qiao Liu, Yuhao Cai, Na Ye, Zinan He, Yuying Yao, Yi Ding, Pingyuan Wang, Cuiling Qi, Lingyun Zheng, Lijing Wang, Jia Zhou, Qian-Qian Zhang

DOI:

10.1016/j.bbadis.2024.167114

 

发表期刊:

BIOCHIMICA ET BIOPHYSICA ACTA-MOLECULAR BASIS OF DISEASE

引用优品生物产品

1.YP-Ab-07854 科研原料-DLL4 Polyclonal Antibody

2.YP-Ab-07807 科研原料-HEY1 Polyclonal Antibody——UpingBio